今年,广州大学本科招生计划公布,招生总数达7580人,仅在广东就招收6600人,对于那些想要留在省内读大学的考生而言,机会着实不少。并且今年新增了一个选择,即天文学专业,这是省内第二家开设该专业的高校。
新增专业与优势学科并行
恢复了交通工程专业招生,恢复了市场营销专业招生,广大今年同时还新增加了天文学本科专业,这个天文学专业并非无中生有,学校多年来培养了硕博士,师资力量扎实,科研基础也扎实,如今成为省内第二个招收天文学本科生的院校,为对星空感兴趣的考生提供了新的去处。
优质专业招生占大头
在通气会上,校长魏明海提及,学校于这几年间,抓住了国家双一流以及大湾区建设的机遇,学科布局愈发清晰。今年招生的专业当中,存在四十个国家级一流本科专业建设点,还有五十二个省级一流专业建设点,再加上省级优势特色专业,这些优质专业的招生人数占据了总计划的百分之八十五以上。考生被好专业录取的概率是颇高的。
六大专业方阵分类培养
基于这些一流专业,广大构建起了信息技术、工程技术、经管社科、人文艺术、师范教育、基础理科这六大种类的专业方阵。学校当下着重推进新工科、新文科、新师范,基础理科也在予以强化,其还在探寻新医科。专业涵盖范围较为广泛,不同兴趣的考生均可寻觅到与之适配的方向。
拔尖创新班可动态选择
从2022级本科生起始,入学之后的第一年、第二年、第三年,均存在选择本专业或者本学院的拔尖创新班或者卓越应用班的机会。这些班级施行小班制,拔尖创新类别主要是朝着考研深造的方向,推行“早早安排导师、早早进入科研团队、早早产出创新成果”这般模式,期望大部分学生毕业之际能够考上高水平大学的研究生。
本硕博贯通试点新举措
学校于两大创新枢纽学科推行“精英培育行动”,于国家级一流专业内试点本硕博贯通培养实验班。针对新材料、数字经济、智慧教育等交叉领域,学校特意设计贯通培养方案,凭借学科特色、导师优势、国际交换等资源吸引优秀本科生,学生入学后需定期接受考核,遵循精英化路线。
新校区新设施即将投用
进入今年,新生踏入校园之后,大学城校区将会有一批新建的基础设施,陆陆续续地投入到使用之中。黄埔的新校区,到了明年同样能够启用,那个时候办学的条件会进一步得到改善。硬件方面跟了上来,学生在学校里生活的舒适度,还有便利性,预计会有明显的提升。
优秀学子免试转专业优惠
2022级的那些优秀学子,学校针对他们持续施行免试转专业的优惠政策。然而需要留意的是,此项政策并非适用于政策性专项、中外合作项目以及艺术体育类专业。那些有转专业想法的考生,在入学之后要先弄明白自己是不是处于适用范围当中。
国际合作办学项目丰富
在国际交流方面,广大铺设了诸多路径,与国境外高校合作开展了将近60个联合培养项目,其中包含1+2+1、3+1等模式。旅游专业同法国昂热大学合作长达20年,累计招生达1600人,接近90%的毕业生获取了中法两国的学士学位,另有20%的毕业生被国外知名院校录取为研究生。
港澳台交流机会增多
学校依旧在积极地为本科生创造前往港澳台进行交换学习的机会,对于那些想要开拓自身眼界、体验不一样地区教育氛围的学生而言,这些项目是值得予以关注的,趁着本人还处于在读期间出去走上那么一圈,这对于个人成长以及履历来讲都是能够加分的项目。
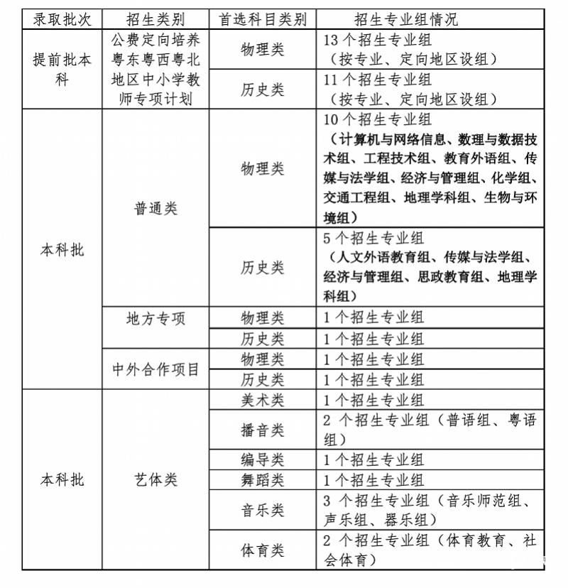
广东专业组设置更细化
今年于广东进行录取之际,专业组的设置变得更为细致,将学科相近或者类别相同的专业放置于一处。提前批存在公费定向培养教师专项,物理类与历史类各自设置了十来个专业组,特殊教育专业在今年新被列入定向计划范畴。本科批划分成普通类、地方专项、中外合作这几种情况,总数达到19个专业组。
师范生毕业可认定教师资格
17个师范专业存在于广大,今年会招收1300人,从今年开始,师范生于毕业之前参与学校所组织的教育教学能力考核,合格的话便能够拿到教师职业能力证书,凭借这样的证书能够认定教师资格,此政策简化了获取证书的流程,对于那些想要当老师的学生而言方便了许多。
录取规则分数优先不退档
学校录取遵循分数优先、志愿遵循原则,考生出档后,只要符合相关条件暨愿意服从对应调剂,则该学校会确保录取,不会进行退档操作。建议考生可多填写几个囊括较大范围的专业组,以此增加被成功录取的可能性。倘若分数未能达到最心仪专业的要求,服从调剂至少能够进而踏入学校大门。
全天候咨询通道已开启
志愿填报的那段时期,众多的机构会不间断地开展直播相互交流以及在网络上进行指导,在教育部阳光高考平台、广东招考在线小程序那里都能够寻觅到学校的问询途径。身处省外的考生同样能够借助当地举办的高招网络问询活动去知晓状况。对于考生以及家长而言。有了问题随时都可以去询问,内心会更加踏实。
瞅见这儿,你认为广州大学在今年新添的天文学专业以及本硕博贯通的培养策划,会不会变成你于填报志愿之际的关键考量要素呢?





