那时,北京冬奥会闭幕式尚未完全告终,快手之上,#冬奥会#这一话题的播放数量已然冲破了千亿之数。此届堪称史上热度最高的冬奥会,不但使得运动员摇身变为顶级流量明星,更令背后的那些互联网平台陷入极度狂热状态,一场聚焦于流量、内容以及商业化的“第二赛场”争斗,事实上较冰面上的竞赛更为激烈。
视频平台成主阵地
看冬奥,观众的主渠道这次发生甚大变化由长视频与短视频平台彻底扛起。除传统央视及几个卫视频道外,网络端权利被快手、腾讯和咪咕三家尽数包揽。此三家全都属于“视频里的能手”,分别可是短视频跟长视频领域的第一梯队代表哟。
尤其是短视频,鉴于其具备碎片化、能够随时观看的特性,进而成为了这届冬奥会民众普遍选择观看的首要形式。有数据表明,在冬奥会举办期间,快手上与之相关的作品以及话题视频的总体播放量已然达到震撼之感的1544.8亿,这样的数额完完全全能够表明视频化传播所具有的威力堪称何等巨大。
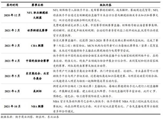
版权成隐形入场券
对于运动员而言,要拿到参赛资格才行,与之类似,互联网平台要是想直接直播奥运赛事,那么“版权”就是如同硬通货般的存在。这届冬奥会给所有平台都打预防针了,即没有版权,就不可以触碰赛事直播画面,就是这样。
如此也就致使互联网大厂分化为两路,拥有版权的快手、腾讯、咪咕能够展开全方位的出击行动,直接进行比赛直播;而没有版权的微博、抖音、B站仅能在资讯、二创以及Vlog这些方面去做文章,版权恰似一道分水岭,将平台的玩法以彻底的方式分隔开来。
快手内容种类最全
为国内处于头部位置的短视频平台,快手此次所筹备的“冬奥大餐”品种类别乃是最为齐全的。不但存有赛事直播这一主要菜品,而且存在平台之上达人所创作的各类UGC内容,诸如受到人民日报予以称赞的系列短片《二十》,另外还有播放量突破一亿的水墨风格短片《破茧》,均令人眼前猛然一亮。
打从预热开始直至闭幕,快手一下子推出了数目超过30款的魔法表情以及30多种热门玩法。这样一种具备低门槛特性的参与方式,让每一个普通人均能够凭借自身的方式去“参与”冬奥,将全民所拥有的可玩性发挥到了最高限度。
微博B站另辟蹊径
并不具备版权资格的平台同样未曾处于闲置情形,它们经由赛事资讯、深度解读以及二次创作这些层面予以切入,依旧获取到了一定份额的利益。微博所拥有的热搜已然成为众人用以知晓赛事状况的窗口,B站之上运动员自身拍摄的Vlog亦使粉丝得以目睹赛场之外的真实面貌。
这些内容,虽不存在直接的比赛画面,然而好在具备灵活性以及温度,能恰到好处地满足观众需求。对于那些仅仅只想观看精彩瞬间,或者是想要了解幕后故事的观众而言,这些平台已然成为了另外一个了解冬奥的重要入口,还对版权方面存在的不足起到了弥补作用。
体育内容成持久战
冬奥会宛如一个能引发剧烈震动的起始点,致使各大平台察觉到了体育内容所具备的长远意义,尤其是伴随娱乐明星监管力度加大,体育明星的受关注度正平稳不断提高。快手、腾讯之类连续获取东京与北京两届奥运版权,原因在于从中收获了好处。
体育内容建设并非短时间即可完成之事,它实则是一场漫长的持久之战。众多平台期望借着像冬奥会这般的顶级赛事,促进垂类体育内容较快发展,培育用户观看体育短视频的习惯,进而切实深入用户内心,获取下一张入场券。
短视频加速产业跑
“短视频加上体育”所带来的并非仅仅只是流量,而更是整个体育产业全新的机会,在内容传播层面,短视频使得网友的参与门槛得以降低,在商业化方面,它相较于图文以及长视频而言具备着更大的想象空间,在此次冬奥会期间,快手同超过20家品牌缔结了合作关系,其中有不少是首次进行合作的“尝鲜者”。
对于品牌来讲,像冬奥会这般全民皆关注的超级场域,绝对是传递品牌观念的绝妙场景。快手凭借体育、综艺、短剧等诸多内容形式,助力品牌来做差异化营销。借此契机之上,“短视频加体育”正促使万亿规模的体育产业加快速度奔跑。
见到快手这般1544.8亿的播放数量,你在冬奥期间是于刷比赛精彩片段,还是在观看运动员的逗趣Vlog?来到评论区域去聊聊你最为喜欢在哪一类平台之上观看冬奥相关内容?



