春节快递加价又一次在一年之中来临了,不过这笔资源调节费实际上主要是向商家收取的,普通往外寄送物品的零散客人反而对此体验不太明显,而真正致使包裹滞留在运输途中的,常常是那些悄然停止运营的加盟性质的网点。
顺丰京东德邦加价时间和标准各不同
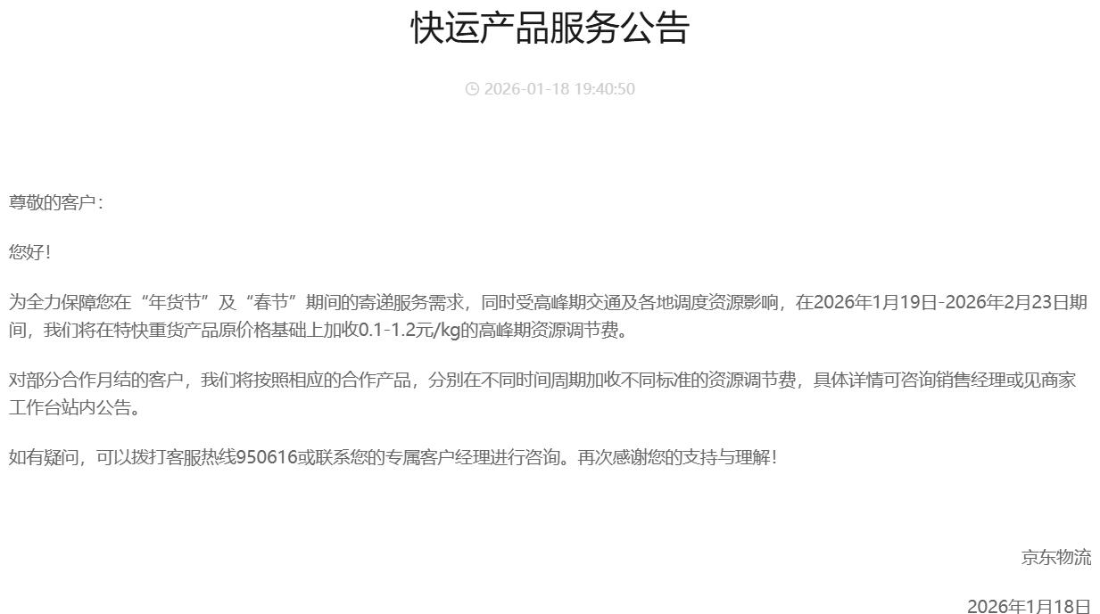
顺丰在2026年1月19日起至2月15日,针对20公斤以上大件,会每公斤加收0.1至1.5元,2月16日至23日春节期间全品类加价,京东物流于1月19日至2月23日,特快重货每公斤加0.1至1.2元,德邦在1月19日至2月14日每公斤加0.2至0.5元,节后2月15日至23日继续加收。三家企业都给予了月结大客户优惠减免,普通消费者寄件按标准价执行 ,加价幅度与平时寄大件的首重续费相比不算明显。
加价理由绕不开人力与运力短缺
快递公司所发布的公告之中表述得极为直白,春节期间资源调配受到限制,再加之存在极端天气,所以快件时效无法得到保证。南都记者经采访后了解到,一线分拣员以及货车司机当中的绝大多数均为外地务工人员,在腊月二十之后便会集中返乡,企业因而只能临时进行招人,日结工资为平时的三倍。另外,春节期间高速路况繁杂,单车运输效率有所下降,这些成本最终都需要通过资源调节费来予以消化。在行业当中,春节收取服务费这一情况已经持续了十多年,今年顺丰、京东、德邦的收费标准与去年基本保持持平。
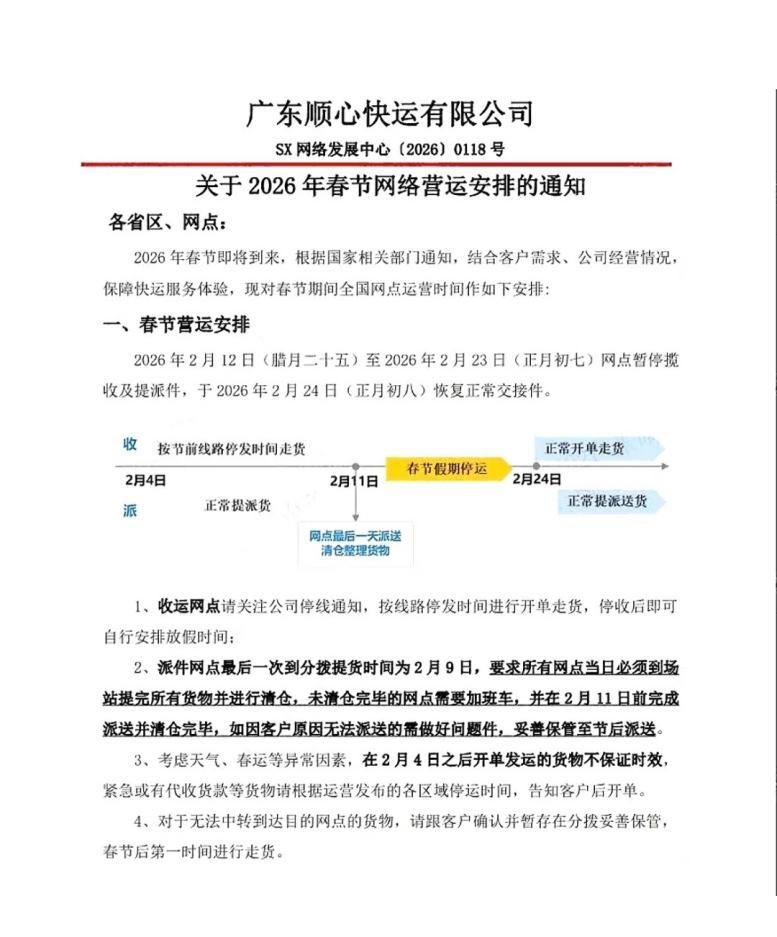
壹米滴答顺心快运直接放假停运
同样作为快运企业,壹米滴答在2月10日时,其全网网点停止了接件操作,一直到2月25日,也就是正月初九才恢复至正常状态。顺心快运于2月12日开始,直至23日期间,网点的揽收派送工作全部停止,到了24日,也就是初八才开工。这两家企业的工作人员已然向南都记者证实公告是真实的。需要特别留意的是,顺心快运乃是顺丰集团旗下的品牌,这与顺丰速运完全不打烊的策略形成了极为鲜明的对比。商家倘若要发这几家快运,在年前就必定得严格卡死截单时间,对于2月4日之后开单的货物时效一概不做承诺。
跨越速运分级保障只看城市大小
跨越速运在2026年春节时持续进行取派货操作,不过时效承诺是依据城市分级来执行的。对于一线二线城市,在2月15日至23日这段时间内,当天达以及次日达会正常开展操作,系统也会照常进行揽收和派送,只是客服会提前告知可能会出现延迟情况。而三线及以下城市则完全不做时效承诺,能够送达就算是运气不错了。这种分级保障实质上是利用成本模型反向推导得出的,大城市单量较为集中,留守人员仍能够维持一条主线运作,然而下沉市场跑一趟来回的油费都无法收回成本,所以只能随缘进行配送。
加盟制快递表面不打烊实则看网点
申通发布消息称,有76个转运中心在春节期间保持运转,丹鸟的半日达服务依旧如常,闪购的4小时达能够覆盖12座城市。拼多多方面,拉了圆通、极兔以及邮政作为特约合作伙伴。然而,业内人士向南都记者点明,加盟制快递总部宣称不打烊,可是中间只要有任何一个加盟网点出现停运状况,就会致使整条运输线路被堵塞。多数通达系网点从2月10日也就是腊月二十三开始减少业务量,一直到22日正月初六才陆续恢复营业。消费者若想要确认包裹是否能够送达,唯一可靠的途径是拨打寄件网点的电话,只有客服所说的内容才具有效力。
商家发货要掐准截单时间留足余量
年货节之时单量峰值渐渐靠近双十一,然而运力仅仅不过是平时的六成而已。倘若商家选择发顺丰、京东、德邦,那么20公斤以上的大件每公斤都需要再多付出几毛钱,截单时间即可卡在大年二十九上边。要是发那般加盟制快递的话,建议需在2月8日之前全部发出去,以此给中转留出相应的缓冲期。若发壹米滴答及顺心快运必定得赶在2月9日车辆停运之前。节后初六到初九属于复工的过渡期,网点当中人员会陆续到岗,时效依旧不稳定,要是特别急的单子加钱走顺丰空运反倒最值得的能让人省心之举。
春节之际你是否打算去寄快递,过去的年份之中有没有碰到过包裹卡在半路之中好几周都丝毫没有动静的状况,欢迎于评论区域分享你的相关经历,要是觉得文章颇具用处那就请点赞并且进行转发,从而让更多的朋友能够看到今年的那个物流节奏?





